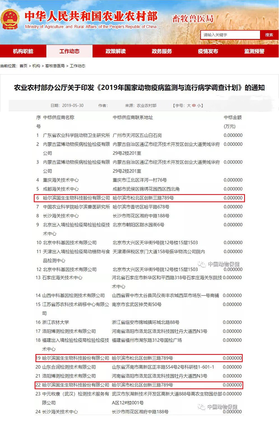
喜报:哈尔滨国生生物科技股份有限公司成为国家首批动物疫情监测与防治服务商
哈尔滨国生生物科技股份有限公司在《2019年动物疫情监测与防治经费项目》招标工作中,被中华人民共和国农业农村部畜牧兽医局确定为中标供应商。为吉林省、江西省以及西藏自治区提供动物疫病监测与流行病学调查服务,成为国家首批动物疫情监测与防治服务商,中标数量最多,总标的额达828万元。

哈尔滨国生生物科技股份有限公司(动物用生物制品国家工程研究中心),是于2008年经国家发展和改革委员会立项并批准,以中国农业科学院哈尔滨兽医研究所和中国兽医药品监察所为依托,哈尔滨维科生物技术有限公司、北京中海生物科技有限公司、哈药集团等企事业单位共同参股组建的国家级研究、开发、孵化、服务平台性实体。
国生生物检测实验室,使用面积600m2,总投资约300余万元,相关仪器设备50余台套,满足生物安全Ⅱ级实验室标准,可完成猪、禽、牛、马、羊、犬、猫等多种动物几十种疫病抗原抗体检测服务。

公司以“平台化、市场化、国际化”为导向,引领我国动物生物制品的产业技术革新,保障畜牧业的健康可持续发展,在哈尔滨建立起中国动物生物制品行业的技术创新基地!

上一条:国生生物董事长王云峰做客舜耕论坛
下一条:消防安全培训简讯








